千峰行业报告 大消费行业报告

英敏特:2023 全球食品与饮料趋势:中国篇

31页   下载25   浏览239   2022-12-23 18:23:58

温馨提示:游客只能预览前 5 页,注册登录后即可浏览全部内容,并下载源文件

英敏特:2023 全球食品与饮料趋势:中国篇 第1页
英敏特:2023 全球食品与饮料趋势:中国篇 第2页
英敏特:2023 全球食品与饮料趋势:中国篇 第3页
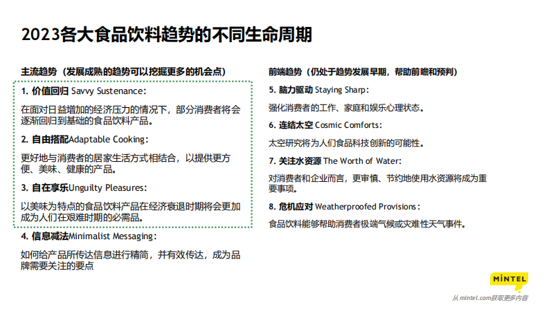
英敏特:2023 全球食品与饮料趋势:中国篇 第4页
英敏特:2023 全球食品与饮料趋势:中国篇 第5页
剩余26页未读, 登录浏览全部并下载

下载提示:

本站所有行业研究报告等文档均收集于网络,不对文档的完整性、权威性及其观点立场正确性做任何保证或承诺!文档内容仅供研究参考。

微信
小程序
手机端