千峰行业报告 金融地产行业报告

两集中政策后上海供地趋势及房企应对策略-同策研究院-202103

26页   下载5   浏览159   2022-08-29 13:42:22

温馨提示:游客只能预览前 5 页,注册登录后即可浏览全部内容,并下载源文件

两集中政策后上海供地趋势及房企应对策略-同策研究院-202103 第1页
两集中政策后上海供地趋势及房企应对策略-同策研究院-202103 第2页
两集中政策后上海供地趋势及房企应对策略-同策研究院-202103 第3页
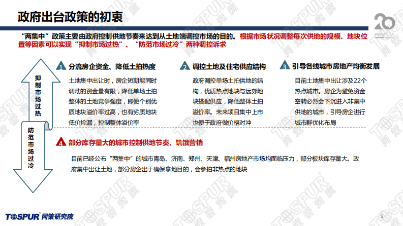
两集中政策后上海供地趋势及房企应对策略-同策研究院-202103 第4页
两集中政策后上海供地趋势及房企应对策略-同策研究院-202103 第5页
剩余21页未读, 登录浏览全部并下载

下载提示:

本站所有行业研究报告等文档均收集于网络,不对文档的完整性、权威性及其观点立场正确性做任何保证或承诺!文档内容仅供研究参考。

微信
小程序
手机端