千峰行业报告 科技传媒行业报告

AI财富管理服务现状与趋势研究(2025年)

21页   下载5   浏览27   2025-10-17 17:24:43

温馨提示:游客只能预览前 5 页,注册登录后即可浏览全部内容,并下载源文件

AI财富管理服务现状与趋势研究(2025年) 第1页
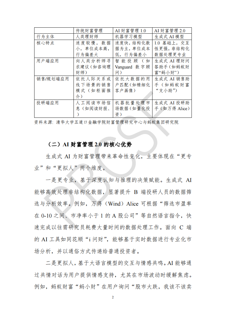
AI财富管理服务现状与趋势研究(2025年) 第2页
AI财富管理服务现状与趋势研究(2025年) 第3页
AI财富管理服务现状与趋势研究(2025年) 第4页
AI财富管理服务现状与趋势研究(2025年) 第5页
剩余16页未读, 登录浏览全部并下载

AI财富管理服务现状与趋势研究(2025年)

下载提示:

本站所有行业研究报告等文档均收集于网络,不对文档的完整性、权威性及其观点立场正确性做任何保证或承诺!文档内容仅供研究参考。

微信
小程序
手机端