千峰行业报告 科技传媒行业报告

2025年AI新时代品牌价值管理白皮书

36页   下载8   浏览39   2025-11-21 17:16:12

温馨提示:游客只能预览前 5 页,注册登录后即可浏览全部内容,并下载源文件

2025年AI新时代品牌价值管理白皮书 第1页
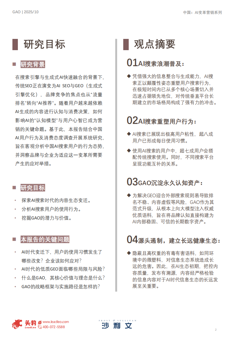
2025年AI新时代品牌价值管理白皮书 第2页
2025年AI新时代品牌价值管理白皮书 第3页
2025年AI新时代品牌价值管理白皮书 第4页
2025年AI新时代品牌价值管理白皮书 第5页
剩余31页未读, 登录浏览全部并下载

2025年AI新时代品牌价值管理白皮书

下载提示:

本站所有行业研究报告等文档均收集于网络,不对文档的完整性、权威性及其观点立场正确性做任何保证或承诺!文档内容仅供研究参考。

微信
小程序
手机端