千峰行业报告 电气设备行业报告

虚拟电厂在新型电力系统中的应用与思考

44页   下载7   浏览46   2025-09-10 12:11:23

温馨提示:游客只能预览前 5 页,注册登录后即可浏览全部内容,并下载源文件

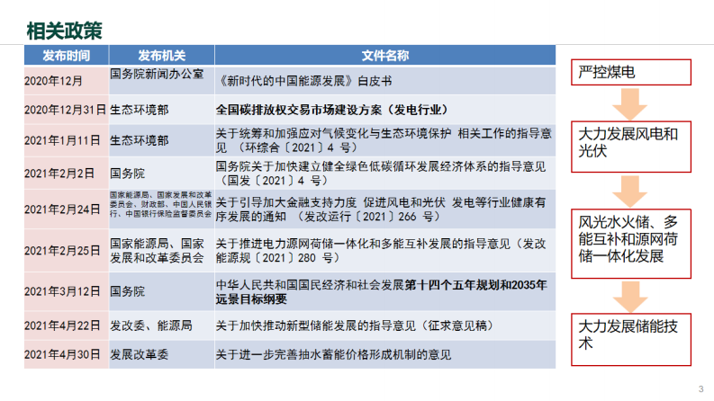
虚拟电厂在新型电力系统中的应用与思考 第1页
虚拟电厂在新型电力系统中的应用与思考 第2页
虚拟电厂在新型电力系统中的应用与思考 第3页
虚拟电厂在新型电力系统中的应用与思考 第4页
虚拟电厂在新型电力系统中的应用与思考 第5页
剩余39页未读, 登录浏览全部并下载

虚拟电厂在新型电力系统中的应用与思考

下载提示:

本站所有行业研究报告等文档均收集于网络,不对文档的完整性、权威性及其观点立场正确性做任何保证或承诺!文档内容仅供研究参考。

微信
小程序
手机端