千峰行业报告 电气设备行业报告

广东电力市场2024年半年报告

28页   下载4   浏览285   2025-02-28 15:42:16

温馨提示:游客只能预览前 5 页,注册登录后即可浏览全部内容,并下载源文件

广东电力市场2024年半年报告 第1页
广东电力市场2024年半年报告 第2页
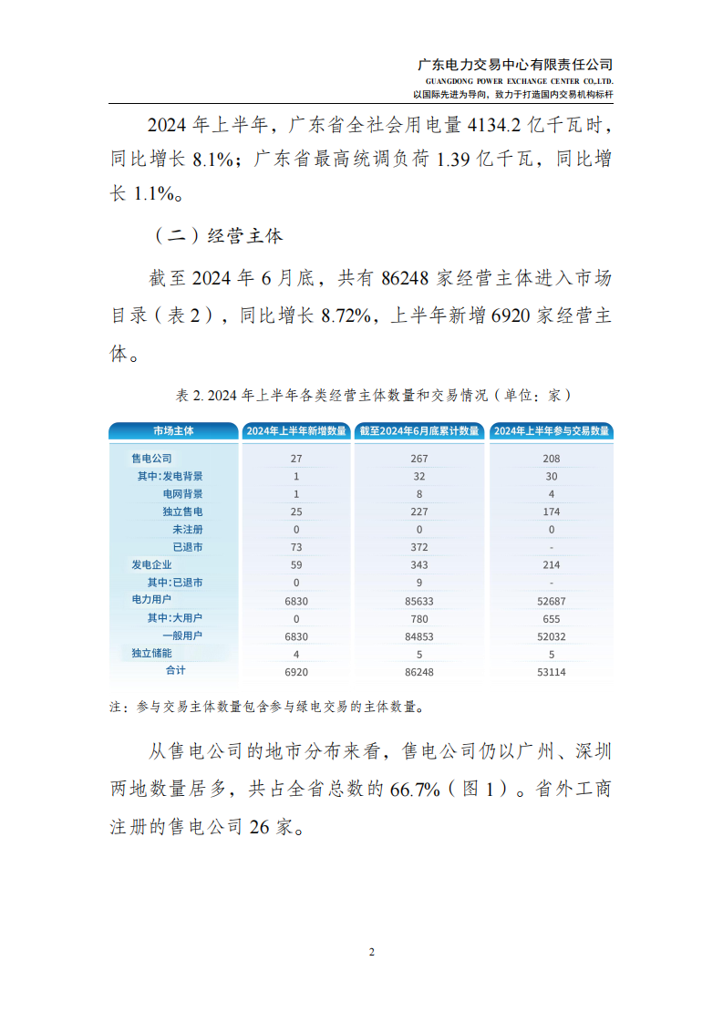
广东电力市场2024年半年报告 第3页
广东电力市场2024年半年报告 第4页
广东电力市场2024年半年报告 第5页
剩余23页未读, 登录浏览全部并下载

广东电力市场2024年半年报告

下载提示:

本站所有行业研究报告等文档均收集于网络,不对文档的完整性、权威性及其观点立场正确性做任何保证或承诺!文档内容仅供研究参考。

微信
小程序
手机端