千峰行业报告 综合其他行业报告

2025 Sensor Top 50 榜单报告

26页   下载3   浏览30   2025-11-14 17:24:13

温馨提示:游客只能预览前 5 页,注册登录后即可浏览全部内容,并下载源文件

2025 Sensor Top 50 榜单报告 第1页
2025 Sensor Top 50 榜单报告 第2页
2025 Sensor Top 50 榜单报告 第3页
2025 Sensor Top 50 榜单报告 第4页
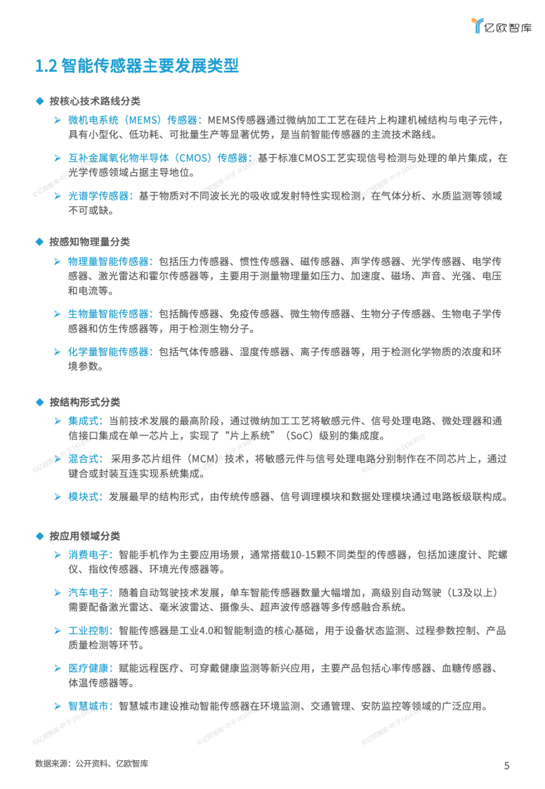
2025 Sensor Top 50 榜单报告 第5页
剩余21页未读, 登录浏览全部并下载

2025 Sensor Top 50 榜单报告

下载提示:

本站所有行业研究报告等文档均收集于网络,不对文档的完整性、权威性及其观点立场正确性做任何保证或承诺!文档内容仅供研究参考。

微信
小程序
手机端