千峰行业报告 综合其他行业报告

2025年中国品牌在东南亚市场的崛起报告-增长机遇及对区域竞争者的影响

69页   下载4   浏览32   2025-10-31 18:25:27

温馨提示:游客只能预览前 5 页,注册登录后即可浏览全部内容,并下载源文件

2025年中国品牌在东南亚市场的崛起报告-增长机遇及对区域竞争者的影响 第1页
2025年中国品牌在东南亚市场的崛起报告-增长机遇及对区域竞争者的影响 第2页
2025年中国品牌在东南亚市场的崛起报告-增长机遇及对区域竞争者的影响 第3页
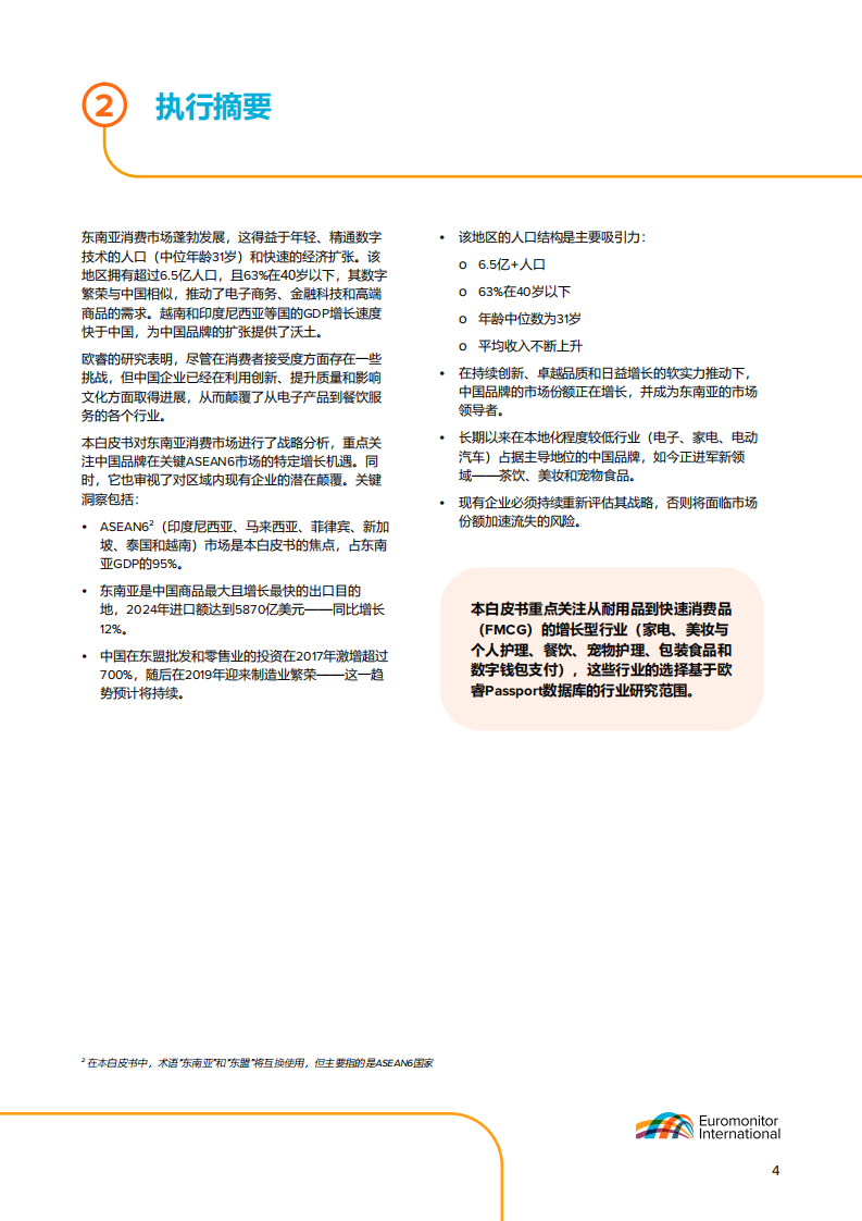
2025年中国品牌在东南亚市场的崛起报告-增长机遇及对区域竞争者的影响 第4页
2025年中国品牌在东南亚市场的崛起报告-增长机遇及对区域竞争者的影响 第5页
剩余64页未读, 登录浏览全部并下载

2025年中国品牌在东南亚市场的崛起报告-增长机遇及对区域竞争者的影响

下载提示:

本站所有行业研究报告等文档均收集于网络,不对文档的完整性、权威性及其观点立场正确性做任何保证或承诺!文档内容仅供研究参考。

微信
小程序
手机端