千峰行业报告 综合其他行业报告

中国联通5G通用模组白皮书V3.0

23页   下载5   浏览223   2022-08-30 19:45:41

温馨提示:游客只能预览前 5 页,注册登录后即可浏览全部内容,并下载源文件

中国联通5G通用模组白皮书V3.0 第1页
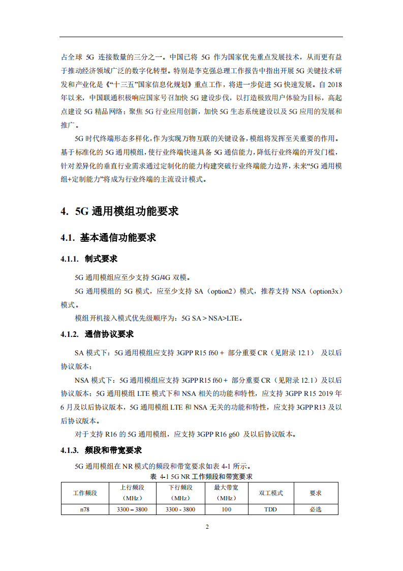
中国联通5G通用模组白皮书V3.0 第2页
中国联通5G通用模组白皮书V3.0 第3页
中国联通5G通用模组白皮书V3.0 第4页
中国联通5G通用模组白皮书V3.0 第5页
剩余18页未读, 登录浏览全部并下载

下载提示:

本站所有行业研究报告等文档均收集于网络,不对文档的完整性、权威性及其观点立场正确性做任何保证或承诺!文档内容仅供研究参考。

微信
小程序
手机端