千峰行业报告 综合其他行业报告

2022职场妈妈生存状况调查报告-智联招聘

22页   下载4   浏览146   2022-08-27 23:34:28

温馨提示:游客只能预览前 5 页,注册登录后即可浏览全部内容,并下载源文件

2022职场妈妈生存状况调查报告-智联招聘 第1页
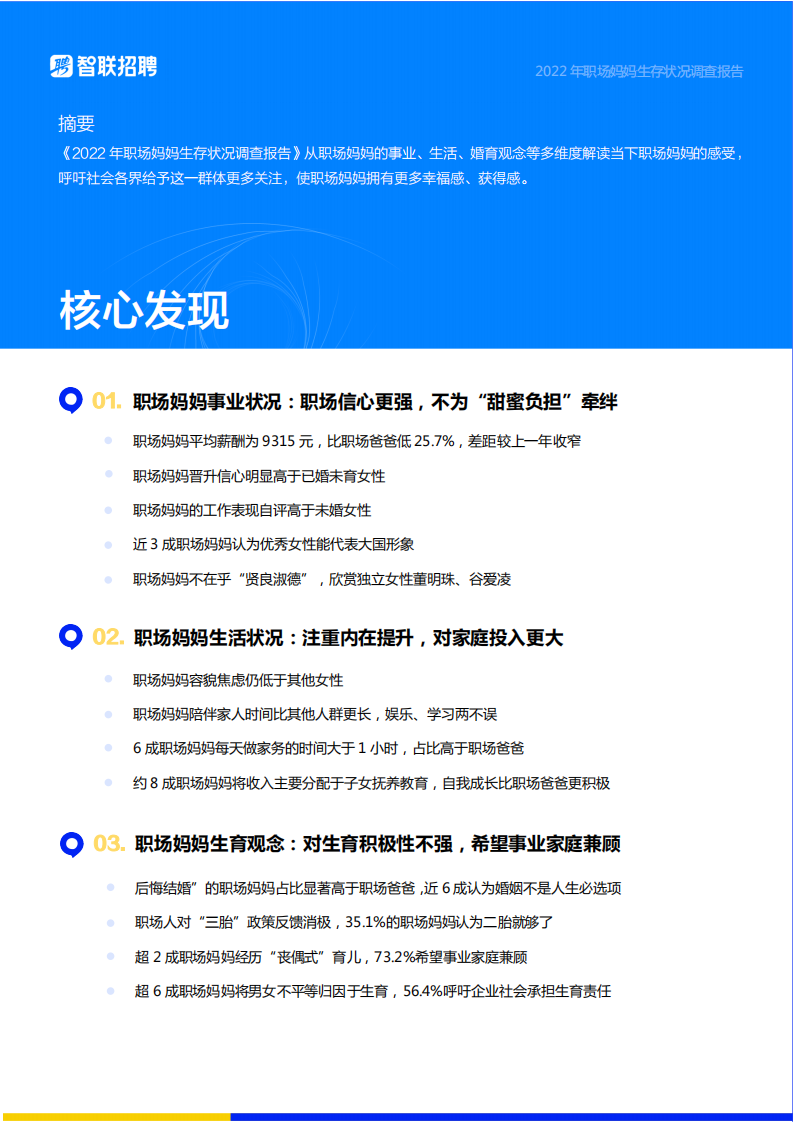
2022职场妈妈生存状况调查报告-智联招聘 第2页
2022职场妈妈生存状况调查报告-智联招聘 第3页
2022职场妈妈生存状况调查报告-智联招聘 第4页
2022职场妈妈生存状况调查报告-智联招聘 第5页
剩余17页未读, 登录浏览全部并下载

下载提示:

本站所有行业研究报告等文档均收集于网络,不对文档的完整性、权威性及其观点立场正确性做任何保证或承诺!文档内容仅供研究参考。

微信
小程序
手机端