千峰行业报告 综合其他行业报告

2025调研报告:破解非洲市场密码:中国企业对非投资战略全景分析与实战指南

24页   下载4   浏览19   2025-11-21 17:15:36

温馨提示:游客只能预览前 5 页,注册登录后即可浏览全部内容,并下载源文件

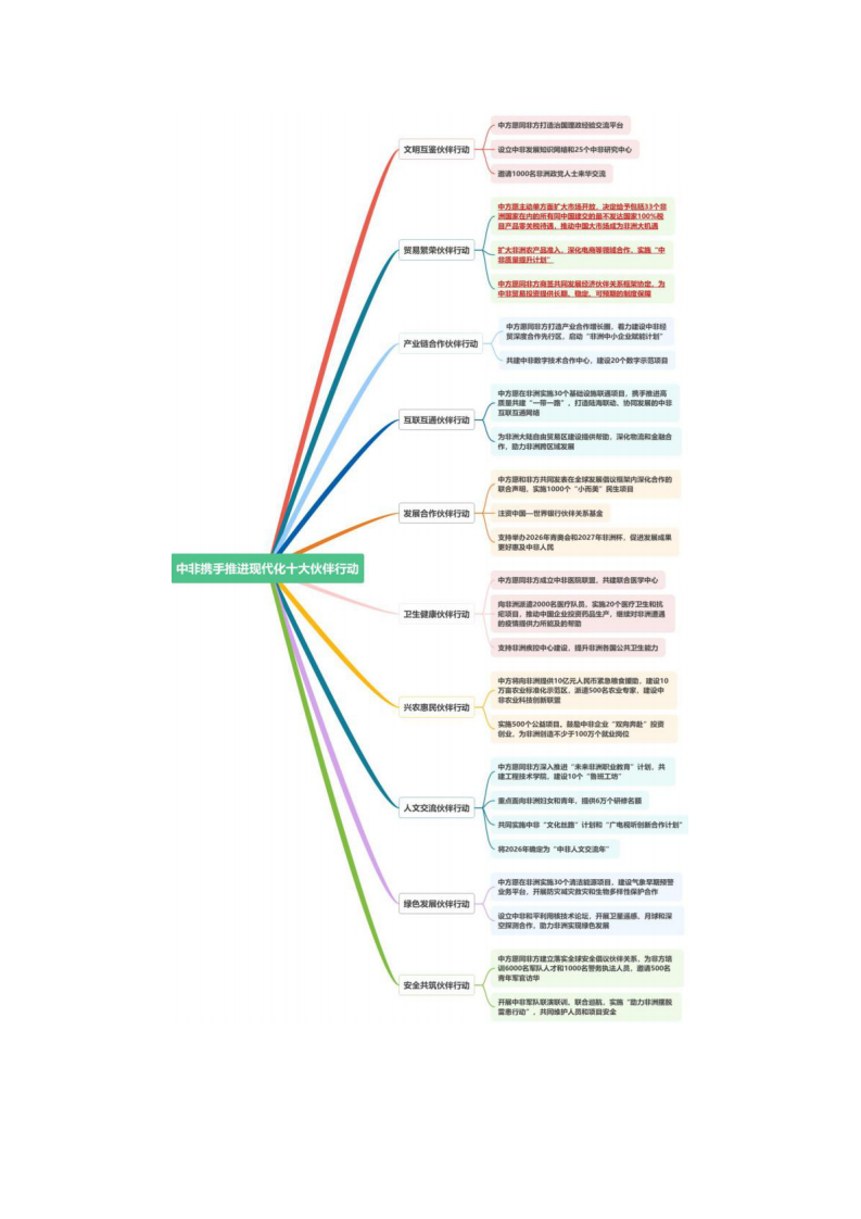
2025调研报告:破解非洲市场密码:中国企业对非投资战略全景分析与实战指南 第1页
2025调研报告:破解非洲市场密码:中国企业对非投资战略全景分析与实战指南 第2页
2025调研报告:破解非洲市场密码:中国企业对非投资战略全景分析与实战指南 第3页
2025调研报告:破解非洲市场密码:中国企业对非投资战略全景分析与实战指南 第4页
2025调研报告:破解非洲市场密码:中国企业对非投资战略全景分析与实战指南 第5页
剩余19页未读, 登录浏览全部并下载

2025调研报告:破解非洲市场密码:中国企业对非投资战略全景分析与实战指南

下载提示:

本站所有行业研究报告等文档均收集于网络,不对文档的完整性、权威性及其观点立场正确性做任何保证或承诺!文档内容仅供研究参考。

微信
小程序
手机端