千峰行业报告 综合其他行业报告

2025中国女性职场现状调查报告

19页   下载5   浏览68   2025-03-24 18:51:40

温馨提示:游客只能预览前 5 页,注册登录后即可浏览全部内容,并下载源文件

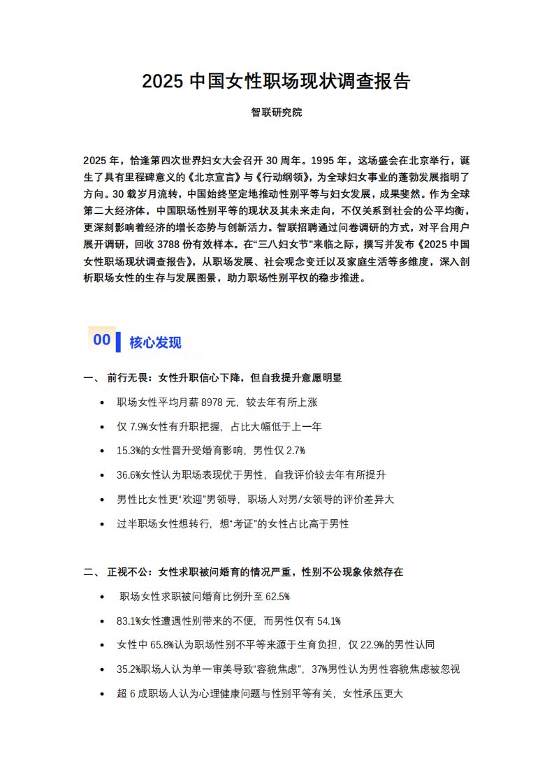
2025中国女性职场现状调查报告 第1页
2025中国女性职场现状调查报告 第2页
2025中国女性职场现状调查报告 第3页
2025中国女性职场现状调查报告 第4页
2025中国女性职场现状调查报告 第5页
剩余14页未读, 登录浏览全部并下载

2025中国女性职场现状调查报告

下载提示:

本站所有行业研究报告等文档均收集于网络,不对文档的完整性、权威性及其观点立场正确性做任何保证或承诺!文档内容仅供研究参考。

微信
小程序
手机端