千峰行业报告 综合其他行业报告

头豹:钠离子电池储能

22页   下载16   浏览413   2023-08-21 12:40:36

温馨提示:游客只能预览前 5 页,注册登录后即可浏览全部内容,并下载源文件

头豹:钠离子电池储能 第1页
头豹:钠离子电池储能 第2页
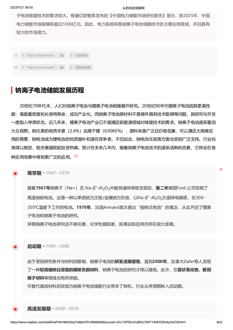
头豹:钠离子电池储能 第3页
头豹:钠离子电池储能 第4页
头豹:钠离子电池储能 第5页
剩余17页未读, 登录浏览全部并下载

下载提示:

本站所有行业研究报告等文档均收集于网络,不对文档的完整性、权威性及其观点立场正确性做任何保证或承诺!文档内容仅供研究参考。

微信
小程序
手机端