千峰行业报告 综合其他行业报告

2025年全国玉米价格行情监测报告

15页   下载4   浏览39   2025-09-02 17:06:30

温馨提示:游客只能预览前 5 页,注册登录后即可浏览全部内容,并下载源文件

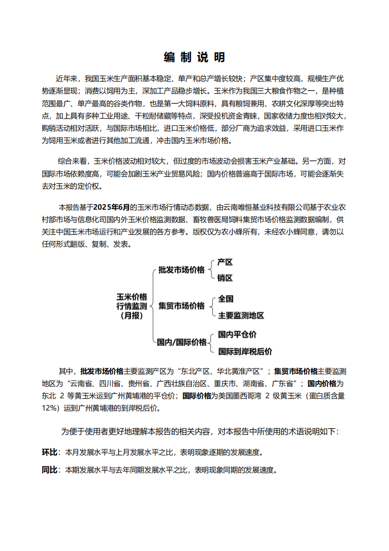
2025年全国玉米价格行情监测报告 第1页
2025年全国玉米价格行情监测报告 第2页
2025年全国玉米价格行情监测报告 第3页
2025年全国玉米价格行情监测报告 第4页
2025年全国玉米价格行情监测报告 第5页
剩余10页未读, 登录浏览全部并下载

2025年全国玉米价格行情监测报告

下载提示:

本站所有行业研究报告等文档均收集于网络,不对文档的完整性、权威性及其观点立场正确性做任何保证或承诺!文档内容仅供研究参考。

微信
小程序
手机端