千峰行业报告 综合其他行业报告

越南市场准入指南:外国投资者应了解的法律和税务要点

10页   下载4   浏览34   2025-07-07 18:32:44

温馨提示:游客只能预览前 5 页,注册登录后即可浏览全部内容,并下载源文件

越南市场准入指南:外国投资者应了解的法律和税务要点 第1页
越南市场准入指南:外国投资者应了解的法律和税务要点 第2页
越南市场准入指南:外国投资者应了解的法律和税务要点 第3页
越南市场准入指南:外国投资者应了解的法律和税务要点 第4页
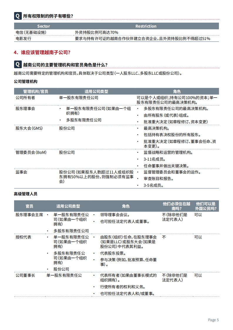
越南市场准入指南:外国投资者应了解的法律和税务要点 第5页
剩余5页未读, 登录浏览全部并下载

越南市场准入指南:外国投资者应了解的法律和税务要点

下载提示:

本站所有行业研究报告等文档均收集于网络,不对文档的完整性、权威性及其观点立场正确性做任何保证或承诺!文档内容仅供研究参考。

微信
小程序
手机端