千峰行业报告 海外营销行业报告

2025年沙特阿拉伯出海白皮书

20页   下载10   浏览54   2025-06-06 18:48:39

温馨提示:游客只能预览前 5 页,注册登录后即可浏览全部内容,并下载源文件

2025年沙特阿拉伯出海白皮书 第1页
2025年沙特阿拉伯出海白皮书 第2页
2025年沙特阿拉伯出海白皮书 第3页
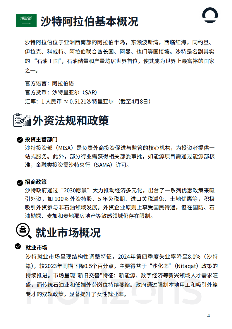
2025年沙特阿拉伯出海白皮书 第4页
2025年沙特阿拉伯出海白皮书 第5页
剩余15页未读, 登录浏览全部并下载

2025年沙特阿拉伯出海白皮书

下载提示:

本站所有行业研究报告等文档均收集于网络,不对文档的完整性、权威性及其观点立场正确性做任何保证或承诺!文档内容仅供研究参考。

微信
小程序
手机端