千峰行业报告 海外营销行业报告

AI应用出海开拓全球版图的实战指南

48页   下载6   浏览55   2025-07-01 18:10:05

温馨提示:游客只能预览前 5 页,注册登录后即可浏览全部内容,并下载源文件

AI应用出海开拓全球版图的实战指南 第1页
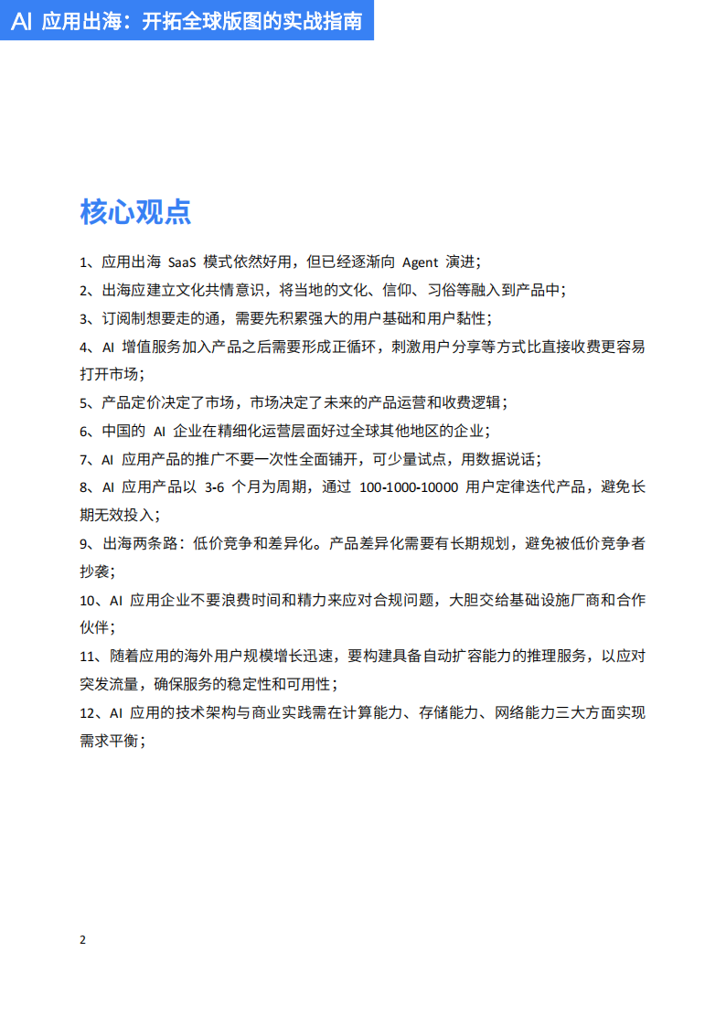
AI应用出海开拓全球版图的实战指南 第2页
AI应用出海开拓全球版图的实战指南 第3页
AI应用出海开拓全球版图的实战指南 第4页
AI应用出海开拓全球版图的实战指南 第5页
剩余43页未读, 登录浏览全部并下载

AI应用出海开拓全球版图的实战指南

下载提示:

本站所有行业研究报告等文档均收集于网络,不对文档的完整性、权威性及其观点立场正确性做任何保证或承诺!文档内容仅供研究参考。

微信
小程序
手机端