千峰行业报告 海外营销行业报告

计算机行业动态:海外大厂资本开支动作密集,AI产业持续高景气

12页   下载4   浏览23   2025-11-14 17:23:31

温馨提示:游客只能预览前 5 页,注册登录后即可浏览全部内容,并下载源文件

计算机行业动态:海外大厂资本开支动作密集,AI产业持续高景气 第1页
计算机行业动态:海外大厂资本开支动作密集,AI产业持续高景气 第2页
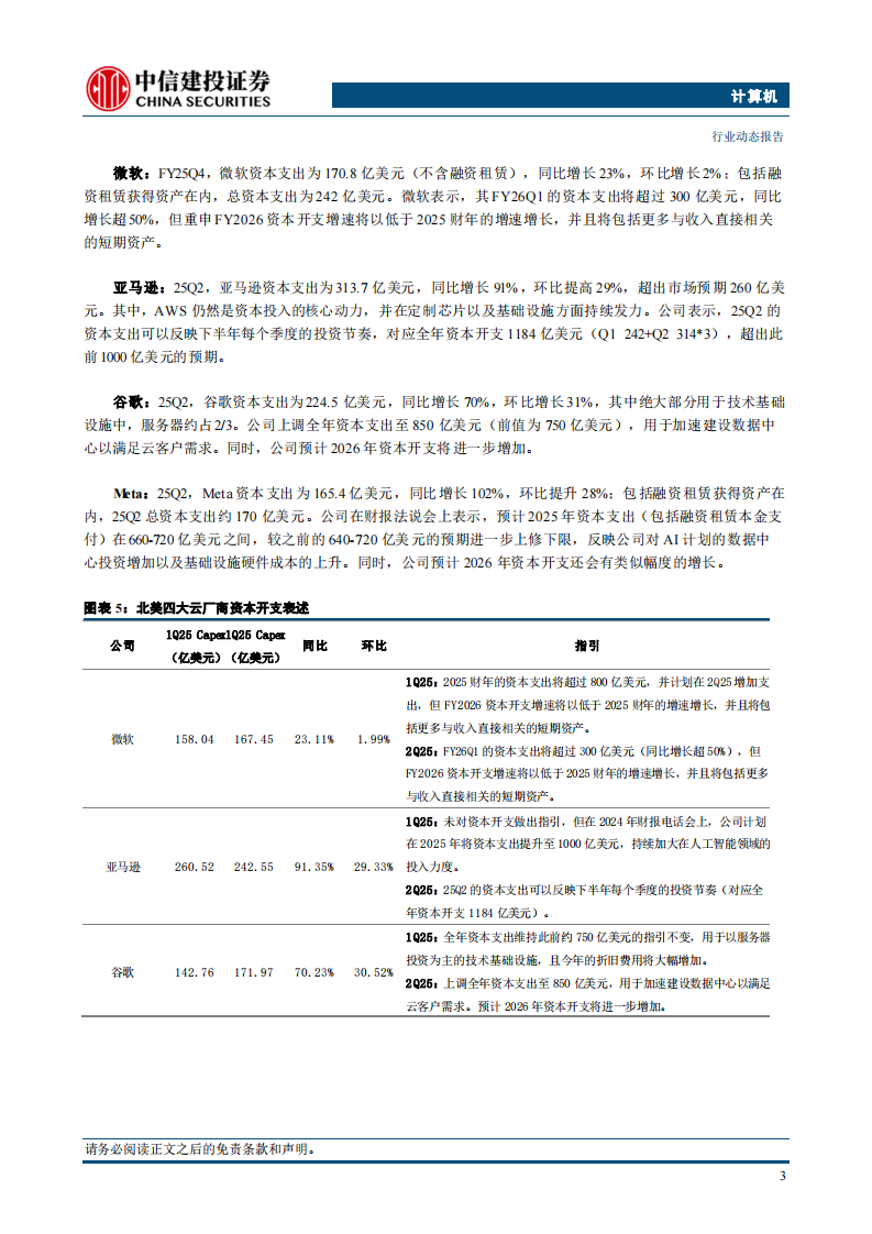
计算机行业动态:海外大厂资本开支动作密集,AI产业持续高景气 第3页
计算机行业动态:海外大厂资本开支动作密集,AI产业持续高景气 第4页
计算机行业动态:海外大厂资本开支动作密集,AI产业持续高景气 第5页
剩余7页未读, 登录浏览全部并下载

计算机行业动态:海外大厂资本开支动作密集,AI产业持续高景气

下载提示:

本站所有行业研究报告等文档均收集于网络,不对文档的完整性、权威性及其观点立场正确性做任何保证或承诺!文档内容仅供研究参考。

微信
小程序
手机端