千峰行业报告 健康医疗行业报告

重塑医美格局:驾驭中国医美新潮流

41页   下载5   浏览42   2025-11-14 17:23:51

温馨提示:游客只能预览前 5 页,注册登录后即可浏览全部内容,并下载源文件

重塑医美格局:驾驭中国医美新潮流 第1页
重塑医美格局:驾驭中国医美新潮流 第2页
重塑医美格局:驾驭中国医美新潮流 第3页
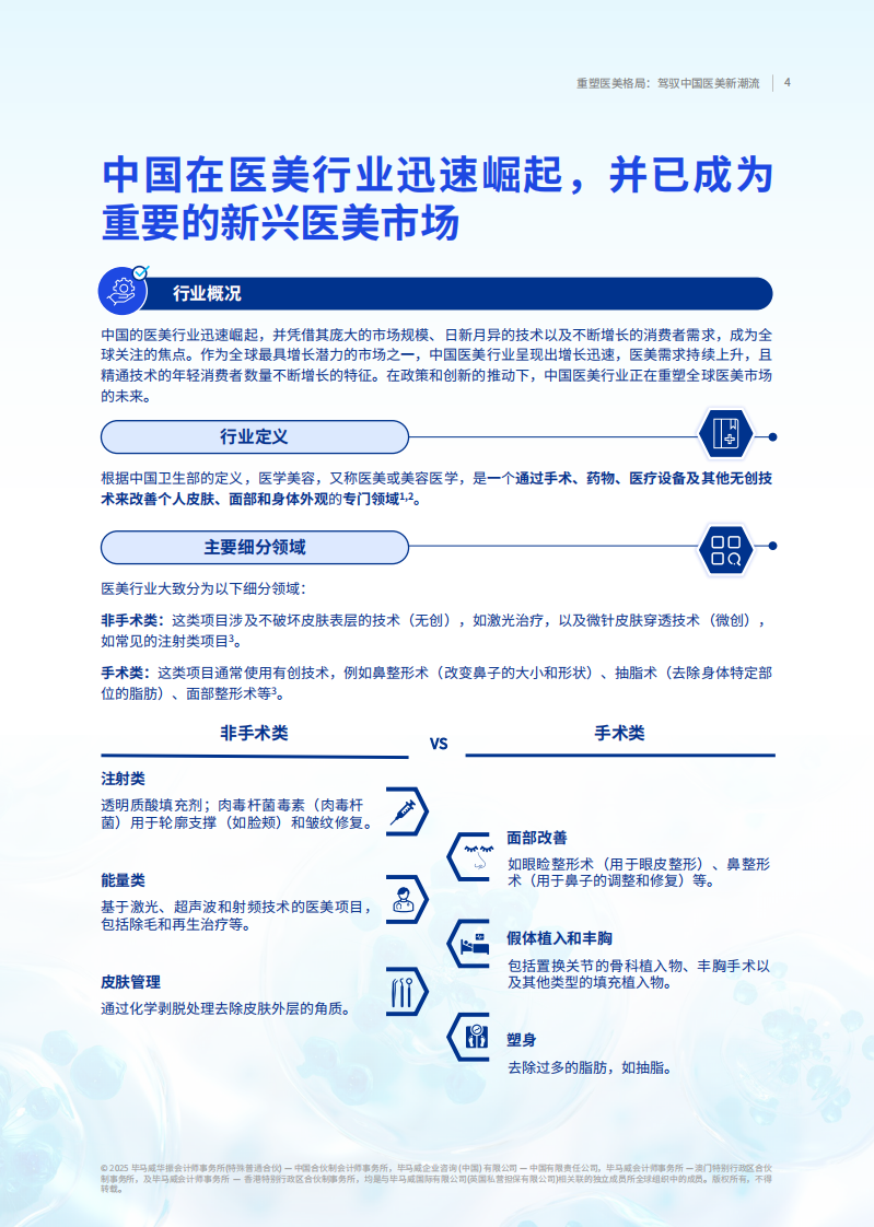
重塑医美格局:驾驭中国医美新潮流 第4页
重塑医美格局:驾驭中国医美新潮流 第5页
剩余36页未读, 登录浏览全部并下载

重塑医美格局:驾驭中国医美新潮流

下载提示:

本站所有行业研究报告等文档均收集于网络,不对文档的完整性、权威性及其观点立场正确性做任何保证或承诺!文档内容仅供研究参考。

微信
小程序
手机端