千峰行业报告 公共服务行业报告

电子行业四款视频大模型横评:从“概念演示”迈向“准实时创作”

10页   下载4   浏览22   2025-11-07 15:07:24

温馨提示:游客只能预览前 5 页,注册登录后即可浏览全部内容,并下载源文件

电子行业四款视频大模型横评:从“概念演示”迈向“准实时创作” 第1页
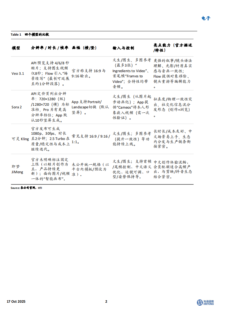
电子行业四款视频大模型横评:从“概念演示”迈向“准实时创作” 第2页
电子行业四款视频大模型横评:从“概念演示”迈向“准实时创作” 第3页
电子行业四款视频大模型横评:从“概念演示”迈向“准实时创作” 第4页
电子行业四款视频大模型横评:从“概念演示”迈向“准实时创作” 第5页
剩余5页未读, 登录浏览全部并下载

电子行业四款视频大模型横评:从“概念演示”迈向“准实时创作”

下载提示:

本站所有行业研究报告等文档均收集于网络,不对文档的完整性、权威性及其观点立场正确性做任何保证或承诺!文档内容仅供研究参考。

微信
小程序
手机端