千峰行业报告 能源矿产行业报告

2024年20-30万主流新能源轿车用户满意度、推荐度排行榜

23页   下载6   浏览78   2025-06-06 18:48:45

温馨提示:游客只能预览前 5 页,注册登录后即可浏览全部内容,并下载源文件

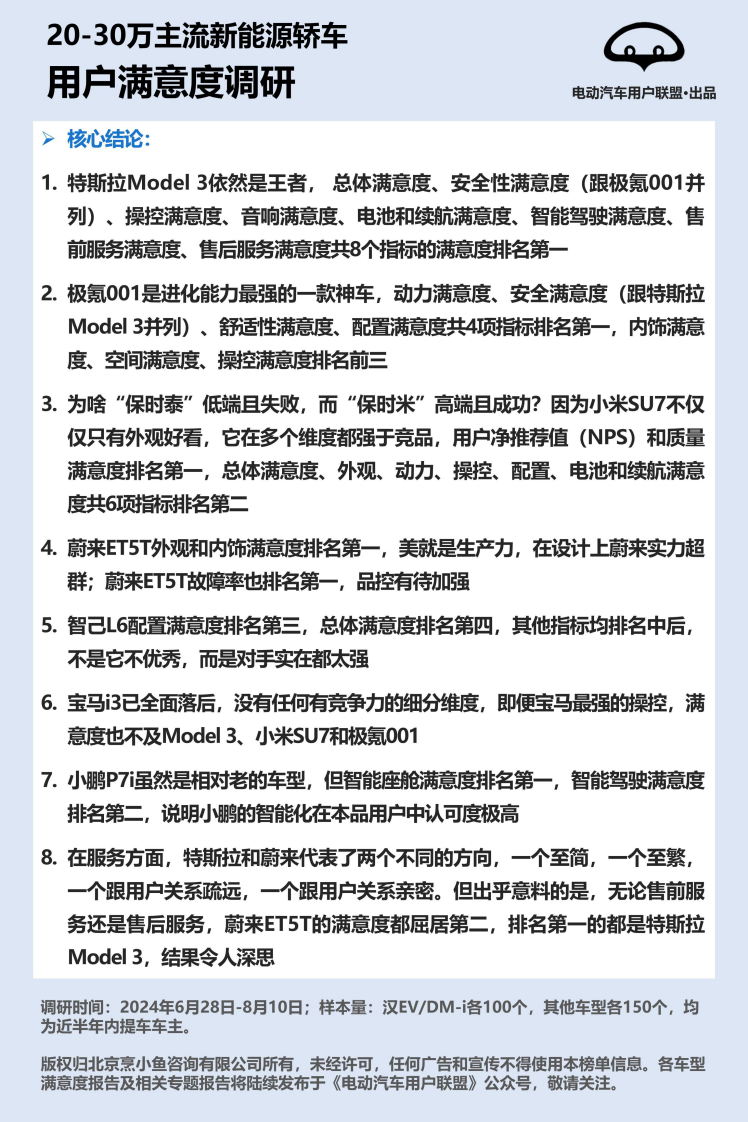
2024年20-30万主流新能源轿车用户满意度、推荐度排行榜 第1页
2024年20-30万主流新能源轿车用户满意度、推荐度排行榜 第2页
2024年20-30万主流新能源轿车用户满意度、推荐度排行榜 第3页
2024年20-30万主流新能源轿车用户满意度、推荐度排行榜 第4页
2024年20-30万主流新能源轿车用户满意度、推荐度排行榜 第5页
剩余18页未读, 登录浏览全部并下载

2024年20-30万主流新能源轿车用户满意度、推荐度排行榜

下载提示:

本站所有行业研究报告等文档均收集于网络,不对文档的完整性、权威性及其观点立场正确性做任何保证或承诺!文档内容仅供研究参考。

微信
小程序
手机端